内容介绍
内容介绍
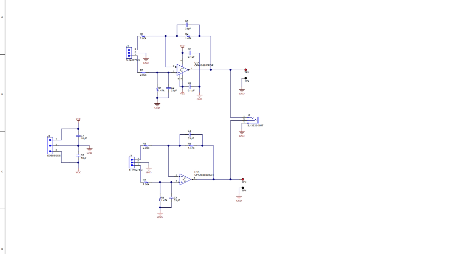
此参考设计详述了适合于诸如智能手机和平板电脑之类的便携式应用的高保真耳机放大器电路。它使用低功耗且封装极小的运算放大器将差分输出电压转换为适合耳机的单端信号。此设计向 32Ω 耳机提供大于 50mW 的输出功率,实现 -110.2dB 的 THD+N。
特性
- 低功耗(1.6mA/通道)有助最大限度延长电池寿命
- 极小的解决方案尺寸,适合空间受限的设计
- 输出功率大于 50mW (32Ω),适合各种耳机
- -106.7dB THD+N(1kHz、10mW、32Ω),可达到超凡音质
- 31mΩ 输出阻抗
- 稳定输入大多数耳机,无需串联电阻
附件下载
Bill of materials (BOM)-TIDRIK6.pdf
Design Guide-TIDUAW1.pdf
Schematic-TIDCBC3.zip
Schematic-TIDRIK5.pdf
原理图PDF
全屏
评论
0 / 100
查看更多
