内容介绍
内容介绍
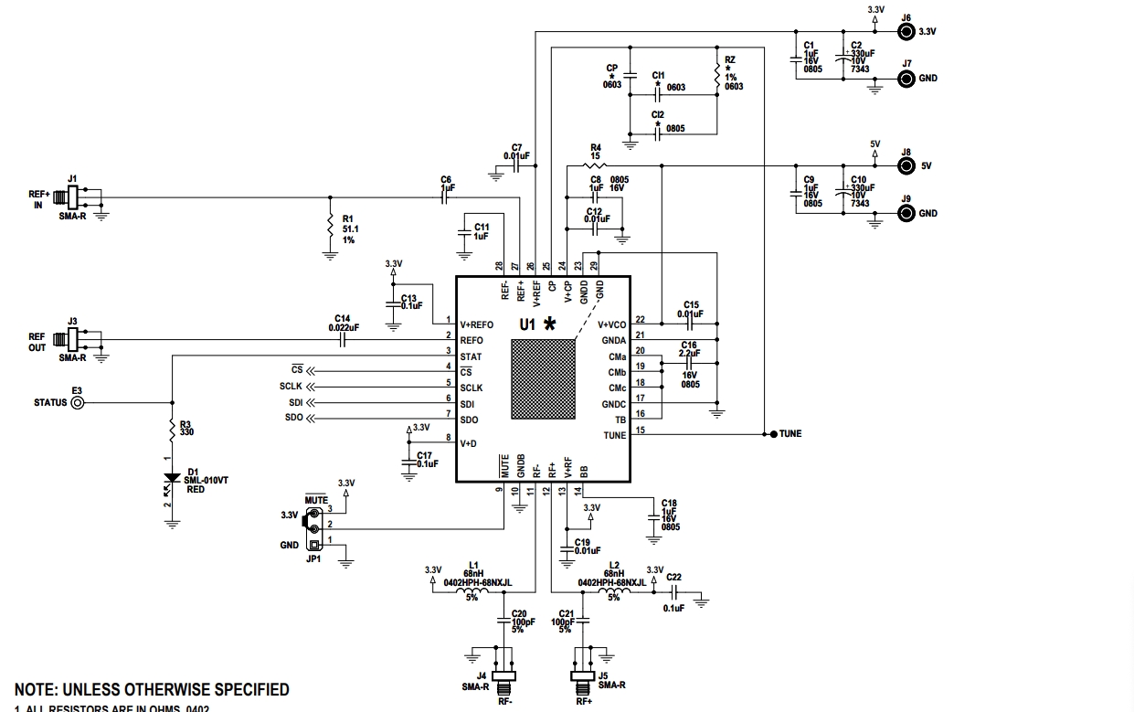
DC1705C 是一款采用 LTC6946 芯片的超低噪声和杂散整数 N 频率合成器参考设计。LTC6946 芯片具有集成化的 VCO,无需外部组件,且内部校准,无需外部系统支持。该电路板提供了四个不同的 LTC6946 版本选项,以满足不同的频率范围需求。电路板配备了 50Ω SMA 连接器,用于基准频率输入(REF+ IN)、基准输出(REF OUT)以及差分射频输出(RF+ 和 RF–)。通过 DC590 USB 串行控制器板和 SPI 通信,用户可以利用 PLLWizard™ 软件对 LTC6946 进行灵活控制。
附件下载
DC1705C - Schematic.PDF
DC1705C - Demo Manual.PDF
DC1705C - Design Files.zip
原理图PDF
全屏
评论
0 / 100
查看更多
