内容介绍
内容介绍
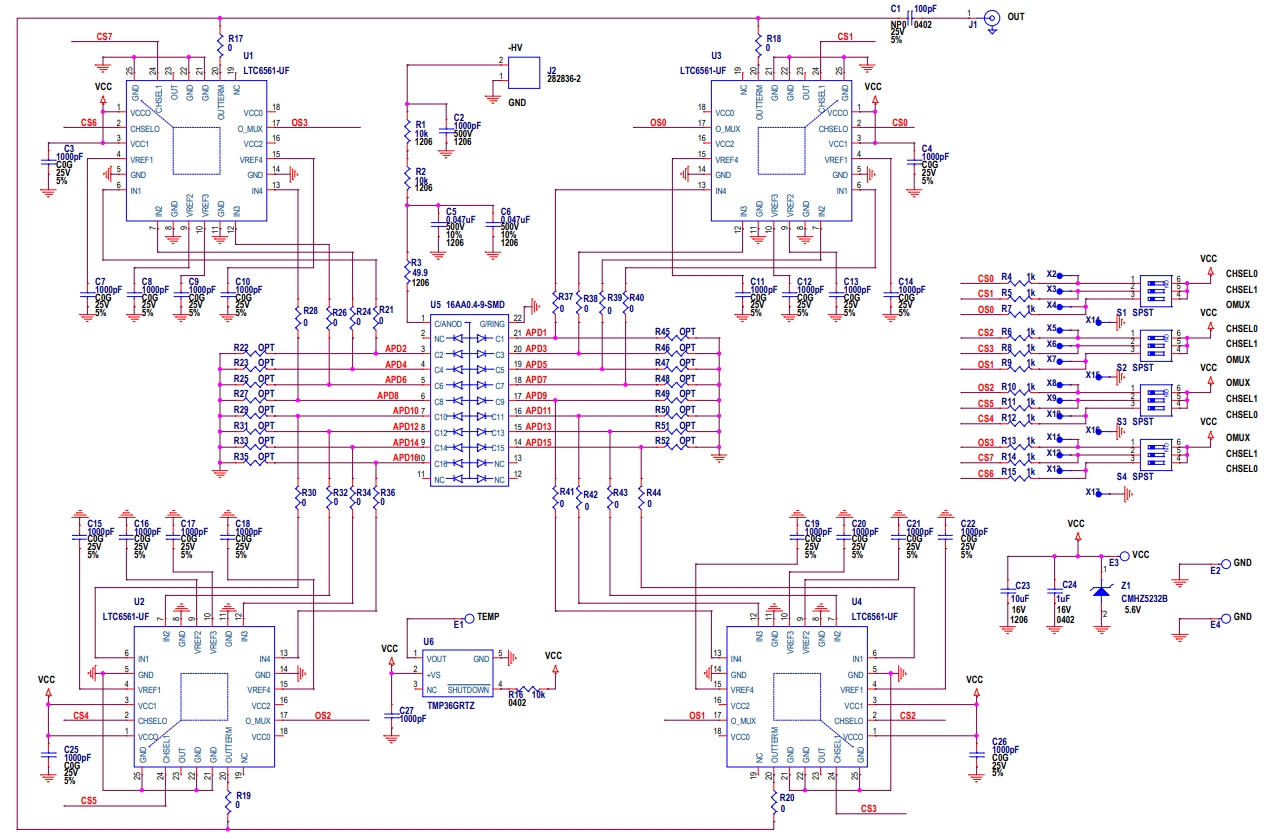
DC2900A 是一款专为模拟 LiDAR 接收器设计的 16 通道演示电路板。该电路板采用了高性能的 LTC6561 芯片,该芯片具备 74kΩ 的高跨阻抗增益和 30µA 的线性输入电流范围,非常适合用于 LiDAR 接收器的信号处理。LTC6561 的输出多路复用器(MUX)功能允许将四个芯片的输出合并为单一输出,从而简化系统设计。此外,LTC6561 的快速过载恢复特性使其在 LiDAR 应用中表现出色。该芯片可在 5V 单电源下工作,并能在 100Ω 负载下提供 2VP-P 的单端输出摆幅。在 DC2900A 电路板上,FirstSensor 提供的 16 通道 APD 阵列传感器,对 400nm 至 1100nm 的波长范围敏感,为 LTC6561 提供电流至电压转换和放大功能。APD 与 TIA 输入的直流耦合设计简化了快速通道切换和输出多路复用。该电路板的交流耦合输出适用于 50Ω 系统中的时域测量演示。
附件下载
DC2900A Schematic.pdf
DC2900A Demo Manual.pdf
DC2900A Design Files.zip
原理图PDF
全屏
评论
0 / 100
查看更多
