内容介绍
内容介绍
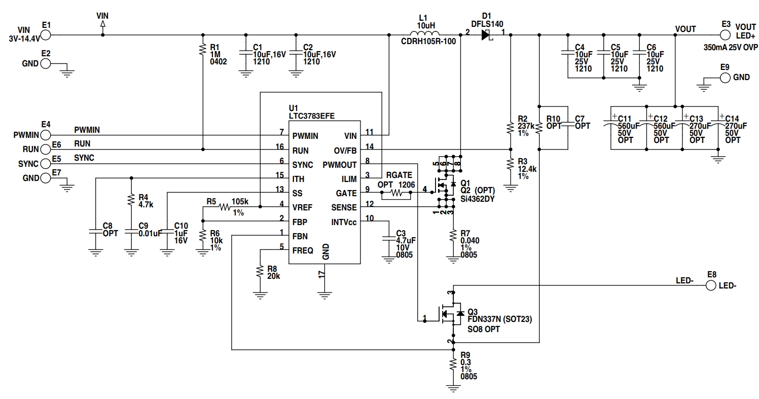
演示电路850A是一款高性能的升压LED驱动器,它采用了LTC3783EFE控制器,专为LED照明设计。这款控制器能够处理3V至14.4V的输入电压,并在高达25V的输出电压下提供高达360mA的LED电流。它具备输出过压保护功能,当LED串路意外断开时,能够将输出电压限制在27V以下,以防止损坏。此外,LTC3783还具有1000:1的PWM调光比,支持亮度控制和模拟调光功能。
附件下载
原理图文件-850asch.pdf
DC850A - Demo Manual.pdf
DC850A - Design File.zip
原理图PDF
全屏
评论
0 / 100
查看更多
