内容介绍
内容介绍
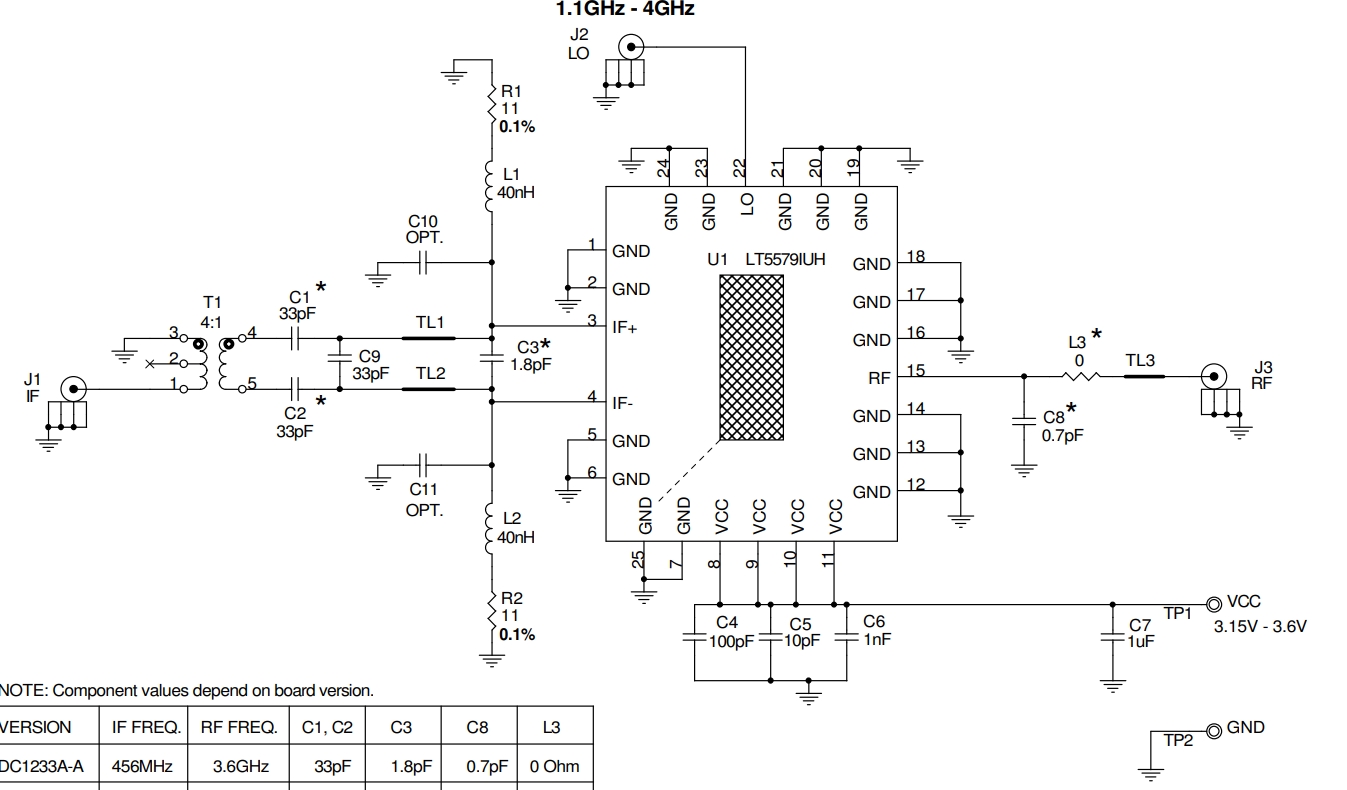
DC1233A-A是一款演示板,专为LT5579设计,这是一款1.5GHz至3.8GHz的高线性上变频混频器。该混频器能够在1.1GHz至4GHz的射频频率范围内工作,并具有3.15V至3.6V的供电电压。它适用于需要高线性度和高性能的射频应用。
附件下载
原理图文件-1233asch.pdf
DC1233A - Demo Manual.pdf
DC1233A - Design File.zip
原理图PDF
全屏
评论
0 / 100
查看更多

DC1233A-A是一款演示板,专为LT5579设计,这是一款1.5GHz至3.8GHz的高线性上变频混频器。该混频器能够在1.1GHz至4GHz的射频频率范围内工作,并具有3.15V至3.6V的供电电压。它适用于需要高线性度和高性能的射频应用。