内容介绍
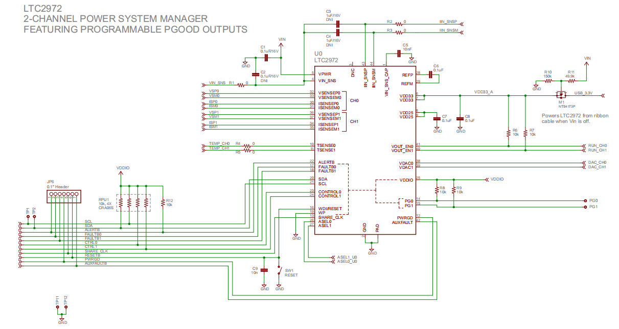
DC2739A 是一个双板演示系统,包括 DC2675A 和 DC2363A。DC2675A 包含使用两个 LTC®2972 电源系统管理器控制四个电源所需的所有电路。DC2363A 包含四个电源(LTM®4644-1 四通道 4A µModule® 稳压器),这些电源配置为通过两个 LTC2972 器件进行控制。DC2363A 和 DC2675A 演示板一起提供精密的4通道数字可编程电源系统。 LTC2972 是一款 2 通道 I2C / SMBus / PMBus 电源系统管理器,具有精确的输入电流和电能计量功能。该器件可监控输入电流和输入电压,并计算输入功率和电能。DC2675A 演示了 LTC2972 的排序、调整、监控、监视和创建四种电源的故障日志并为其设置裕量功能。LTC2972 可监控每个通道的输出电压和输出电流,同时监控自己的内部裸片温度。 DC2363A 是一款单电路板,包含四个独立的供电轨。该板采用单个 LTM4644 4 通道 4A DC / DC 调节器。该板预配置 1.0V、1.5V、2.5V和3.3V 供电轨,并可使用反馈电阻重新配置。 LTpowerPlay® 图形用户界面(GUI)支持此演示系统,可完全控制 LTC2972 的所有特性。LTpowerPlay 软件和 DC2739A 硬件系统一起创建功能强大的开发环境,用于设计和测试 LTC2972 的配置设置。LTpowerPlay 将这些设置存储在 LTC2972 的内部 EEPROM 或项目文件中。该软件显示电源系统管理 IC 的所有配置设置和实时测量。通过遥测功能,可以轻松访问和解码 LTC2972 创建的故障日志。该板使用 EEPROM 值进行预编程,适用于 DC2739A 上的四个供电轨。即插即用! 多个 DC2739A 板可级联在一起构成高通道数电源(参见“多板阵列”)。该级联配置展示 LTC 电源系统管理 IC 的特性,这些 IC 支持在多个电源系统管理 IC 中共享时序和故障信息。用户最多可以配置八个 DC2739A 板,从而控制多达 32 个独立供电轨。使用可编程 I2C 基址或总线分段可构建更大的板阵列。
