内容介绍
内容介绍
项目来源:SSM2315评估板
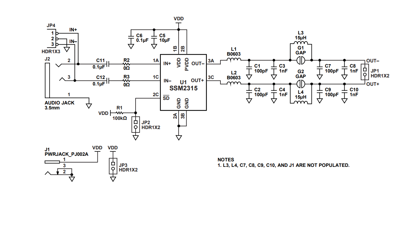
SSM2315是一款由Analog Devices生产的全集成、单芯片、单声道Class-D音频放大器,专为移动电话应用设计,以最小的外部组件需求和2.5V至5.5V的单电源供电运行。该芯片能够在单5.0V供电下,向3Ω负载提供3W的连续输出功率,并且总谐波失真加噪声(THD + N)小于1%。SSM2315具有差分模式输入端口和高效率的全H桥输出,允许直接将音频信号耦合至扬声器。其差分输入阶段有助于共模噪声的抵消。此外,该芯片还具有高效率、低噪声的输出调制方案,无需外部LC输出滤波器即可在感性负载下工作,从而在低输出功率下也提供高效率,并且无滤波器操作有助于降低由于输出LC滤波器的非线性造成的失真。
EVAL-SSM2315评估板是为SSM2315设计的完整应用电路,用于驱动扬声器。评估板具有单端和差分输入能力,多种输入接口连接选项(插孔或标头),并板上组装了优化的电磁干扰(EMI)抑制滤波器。评估板的电源配置接受2.5V至5.5V的直流电源,并有一个PCB足迹用于直流电源插座。评估板硬件包括输入配置、输出配置和电源配置,组件选择是实现所需性能的关键。
附件下载
SSM2315 Evaluation Board for Filterless Class-D Audio Amplifier (EVAL-SSM2315).pdf
评论
0 / 100
查看更多
