内容介绍
内容介绍
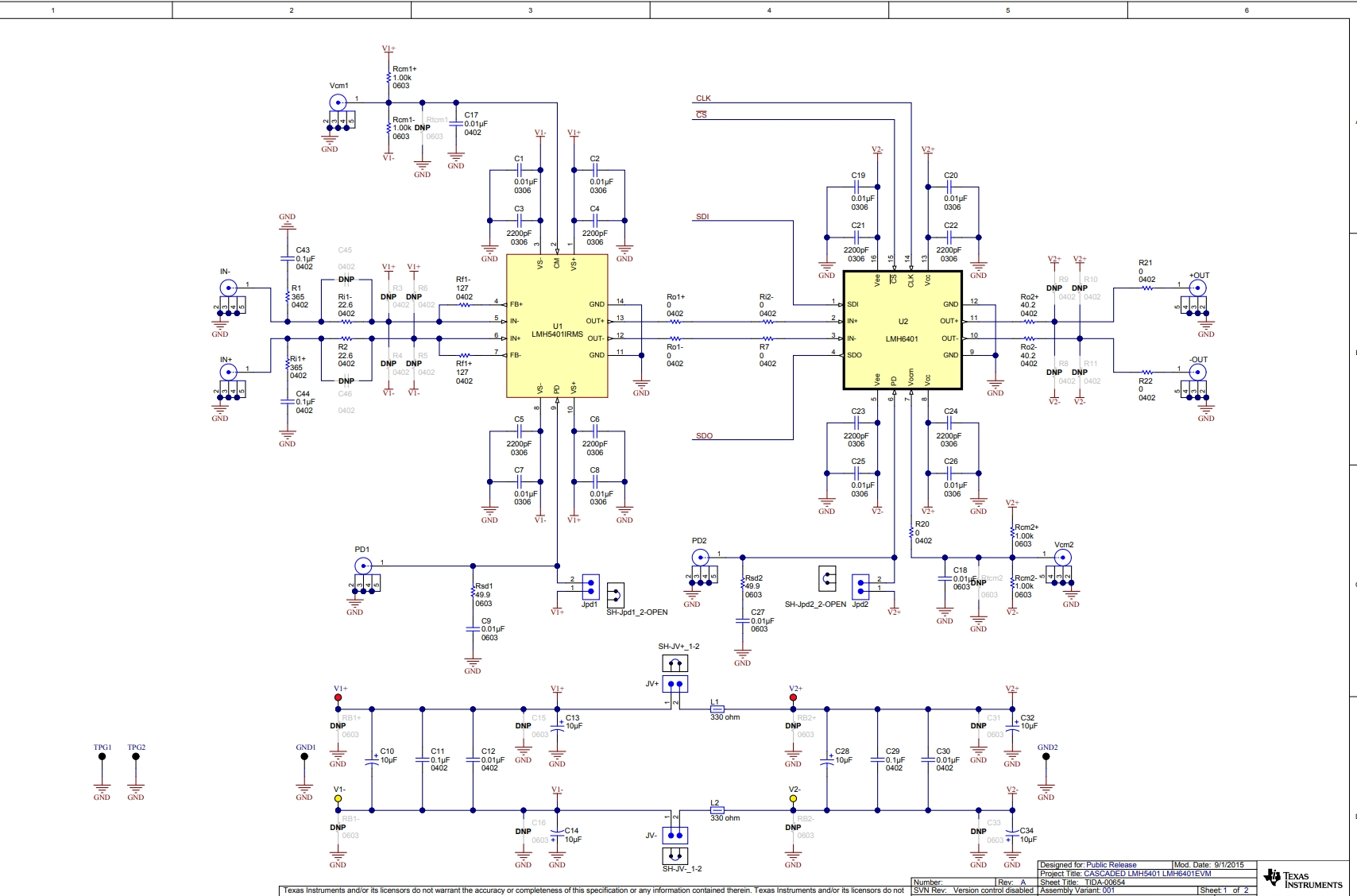
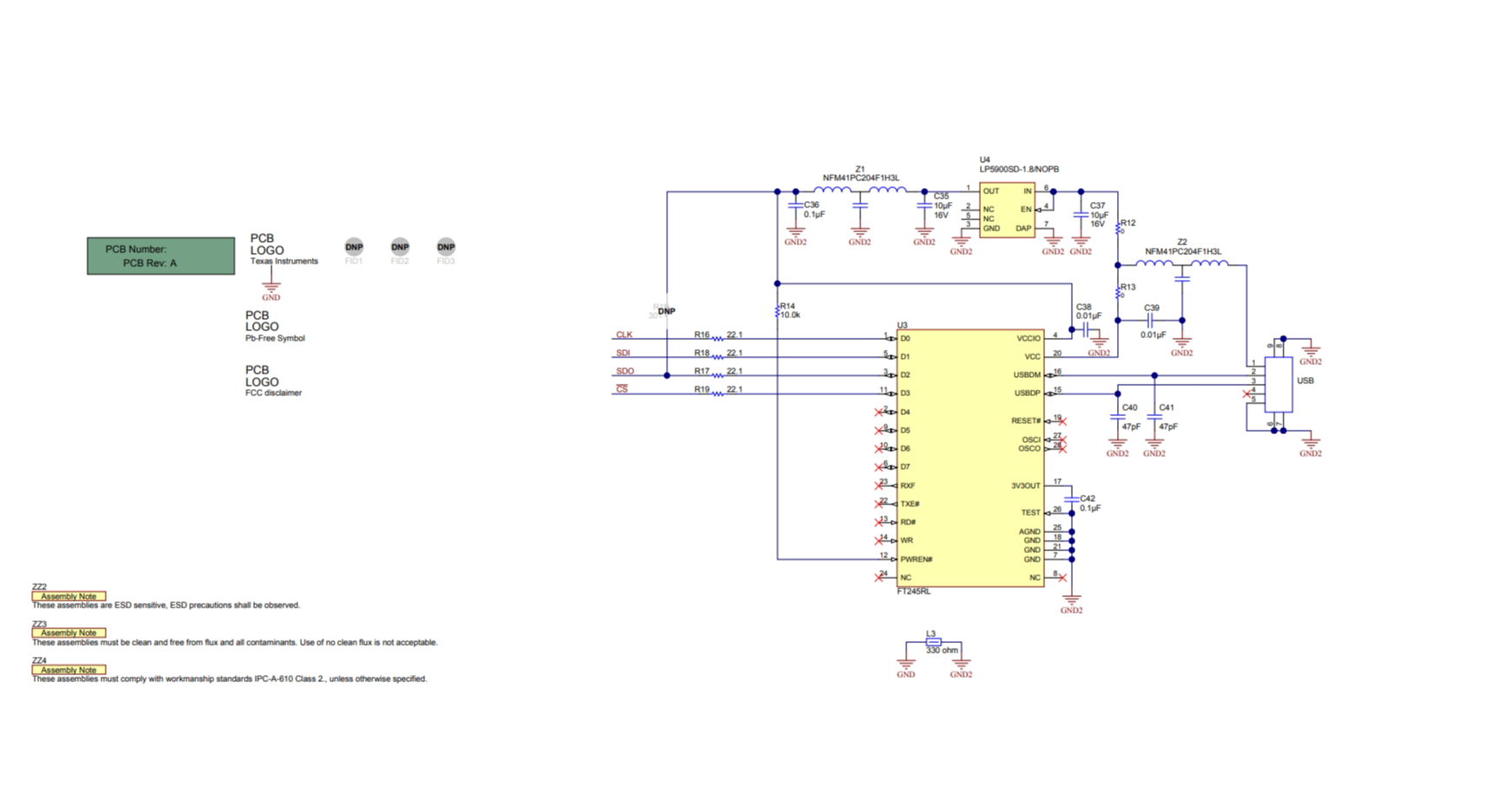
介绍了直流耦合和交流耦合应用中的宽带单端至差分转换参考设计。该设计评估 LMH5401 和 LMH6401 级联的性能并提供有关设计的深入见解。
特性
- 4.5GHz 带宽,具有 30dB 的最大总电压增益
- 32dB 的数字控制增益范围,步幅 1dB
- 50 Ω 输入直流耦合或交流耦合单端至差动转换
- RL = 200Ω 时的输出 IP3:
- 500MHz 时为 40dBm
- 1GHz 时为 33dBm
- 输出共模控制功能:VMID ± 0.5V
- 适用于 PD = 645mW 的便携式应用的紧凑型设计
附件下载
Bill of materials (BOM)-TIDRGY1.pdf
Design Guide-TIDUAK3.pdf
Gerber file-TIDCAW7.zip
PCB layout-TIDRGY2.pdf
Schematic-TIDRGY0.pdf
原理图PDF
全屏
评论
0 / 100
查看更多
