内容介绍
内容介绍
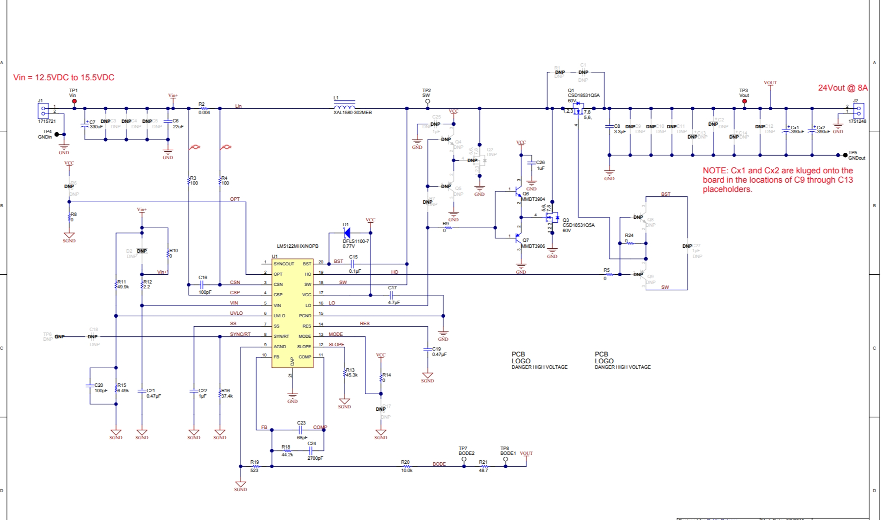
PMP9385 是一款单相同步升压转换器,它接受 12.5Vin 至 15.5Vin 的输入电压并提供 24Vout 的输出,最高能够为负载提供 8A 电流。该设计使用 LM5122 同步升压控制器和 CSD18531Q5A FET。
特性
- 高效率设计
- 高功率密度:192W/22 平方英寸
- 可与外部时钟同步
- 逐周期电流限制,提供可编程断续模式过载保护
- 电压参考精度可达 +/-1%
- 低组件温升
附件下载
Assembly drawing-TIDRHJ4.pdf
Bill of materials (BOM)-SNVR423A.pdf
Gerber file-TIDCB20.zip
PCB layout-TIDRHJ5.pdf
Schematic-SNVR422A.pdf
原理图PDF
全屏
评论
0 / 100
查看更多
