内容介绍
内容介绍
项目来源:电化学评估板
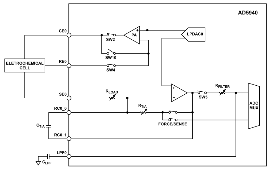
AD5940是一款专为电化学电池高精度分析设计的模拟前端(AFE)系统。它构成了一个评估套件,该套件旨在简化AD5940的配置流程,使用户能够在标准电化学电池上执行电化学测量。套件包括一个基于EVAL-ADICUP3029的Arm Cortex-M3微控制器Arduino Uno兼容板、EVAL-AD5940ELCZ子板,以及用于连接硬件至化学装置的定制Micro USB至鳄鱼夹线缆。
软硬件
元器件
附件下载
AD594x User Guide.pdf
AN-1563:优化AD5940以进行电化学测量.pdf
评论
0 / 100
查看更多

