内容介绍
内容介绍
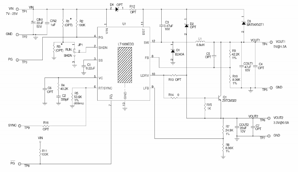
DC1293A是一款演示电路板,专为LT1939设计的单片降压开关稳压器,集成了低压差线性稳压器(LDO)。该电路板设计用于从7V至25V的输入电压中产生5.0V和3.3V的稳定输出,总输出电流能力高达2A。LDO输出被配置为开关稳压器输出的后级调节器。该电路板的开关稳压器可以同步至外部时钟输入或通过电阻编程至内部振荡器频率在250kHz至2.2MHz之间。可编程频率允许在效率和外部组件尺寸之间进行优化。循环电流限制、频率回退和热关断提供了对短路输出的保护。软启动特性控制输出电压的上升速率,消除了启动期间的输入电流突增,并提供输出跟踪。LT1939的低电流关闭模式(小于12μA)使得在电池供电系统中易于进行电源管理。LT1939的数据手册提供了该部件的完整描述、操作和应用信息。数据手册必须与DC1293A演示电路板的快速启动指南一起阅读。
附件下载
DC1293A - Schematic.pdf
DC1293A - Demo Manual.pdf
DC1293A - Design File.zip
原理图PDF
全屏
评论
0 / 100
查看更多
