内容介绍
内容介绍
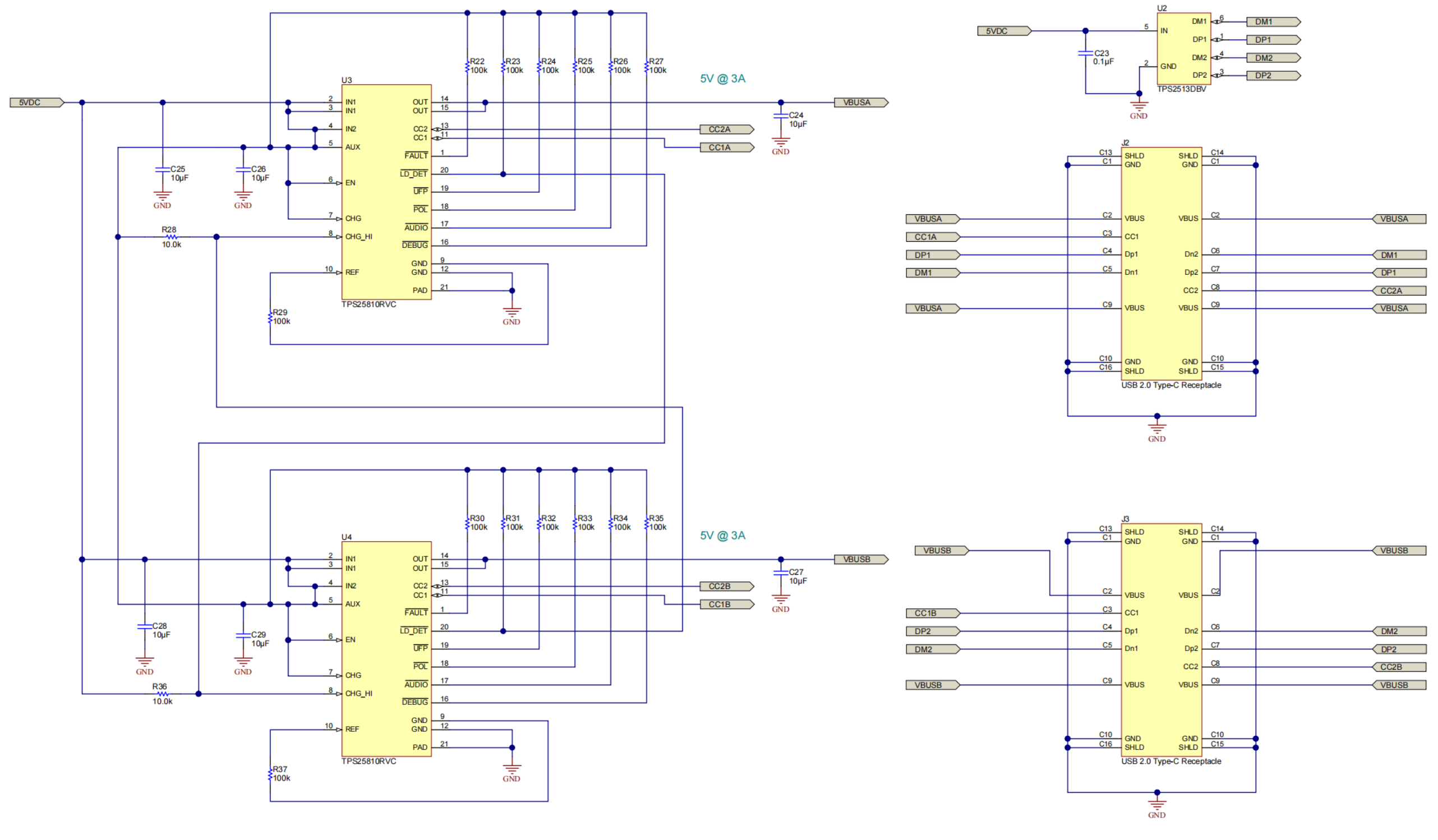
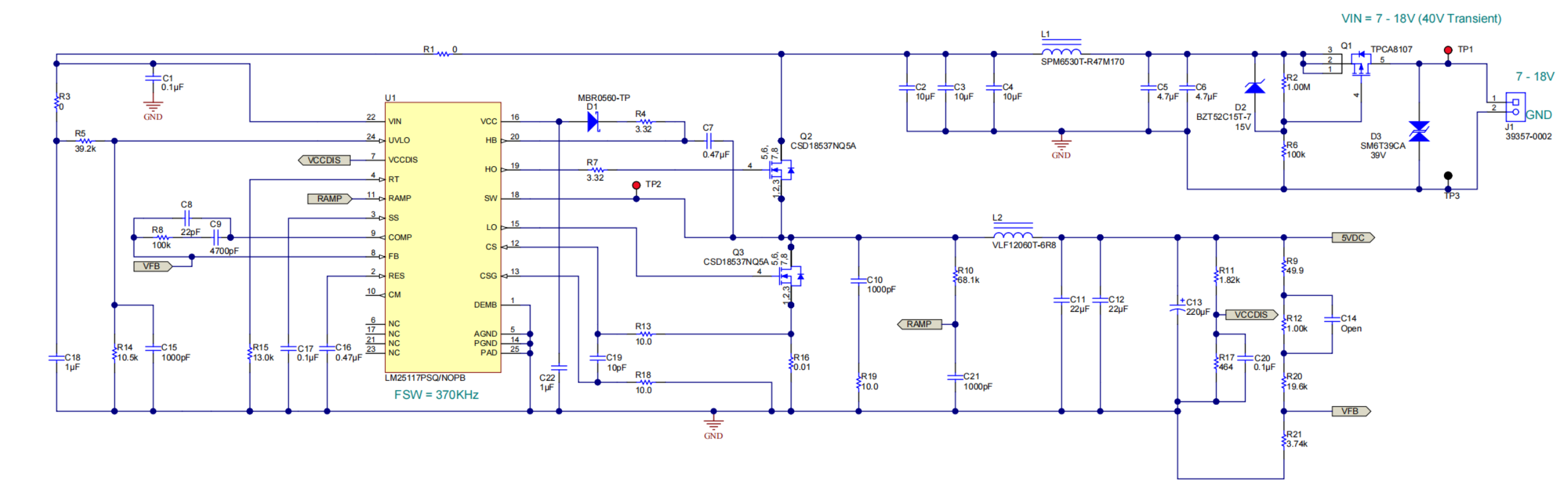
PMP11114 是一款双端口 USB C 型充电器。该设计采用汽车输入电压(7V 至 18V 标称值,负载突降至 40V)。输出连接到两个 USB 类型端口,每个端口提供 5V 电压。该设计在一个端口上支持 3A,在另一端口上支持 1.5A。该设计的 DC/DC 部分的额定总电流为 5A。该设计完全符合 USB C 型并向后兼容 BC1.2 和 DCP 配置。
特性
- 兼容 USB C 型
- USB切换后效率大于90%
- 满载时最大组件温度为 55C
- 紧凑的电路板尺寸(50mm x 55mm)
- 电源路径共享以限制端口电流
附件下载
Assembly drawing-TIDRHE5.pdf
Bill of materials (BOM)-TIDRHE4.pdf
Gerber file-TIDCB07.zip
Schematic-TIDRGU4.pdf
原理图PDF
全屏
评论
0 / 100
查看更多
