内容介绍
内容介绍
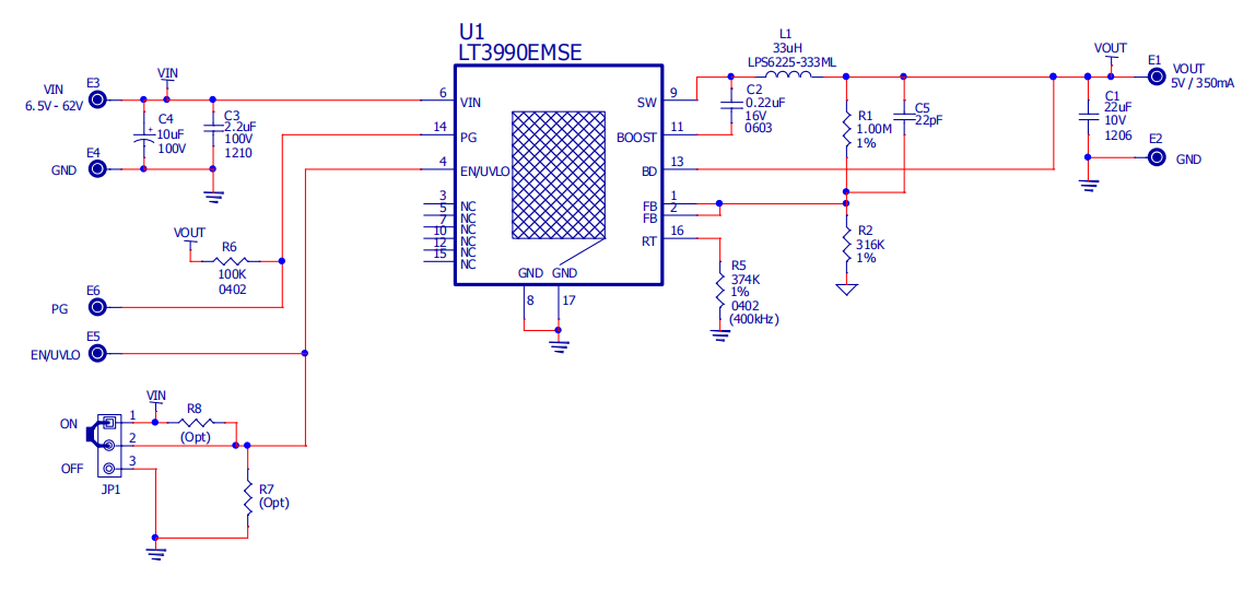
演示电路1471是一个采用LT3990的单片降压DC/DC开关调节器。它能够将6.5V至62V的输入电压转换为5V、350mA的输出,适用于多种输入源,如汽车电池和24V工业电源。LT3990的宽输入电压范围和可调至2.2MHz的开关频率提供了设计上的灵活性。在轻负载条件下,低纹波Burst模式能够提高能效,同时保持输出纹波在5mV以下。该芯片在EN引脚接收到高电平时工作,低电平时关闭,且在VIN超过4.2V时EN引脚的阈值为1V。通过在VIN和EN引脚之间添加电阻分压器,可以设定LT3990仅在VIN达到预设电压以上时调节输出。集成的续流二极管和升压二极管减少了组件数量并缩小了解决方案的尺寸,整个电路的静态电流仅为2.5μA,具有快速瞬态响应和良好的环路稳定性。
附件下载
DC1471A - Schematic.pdf
DC1471A - Demo Manual.pdf
DC1471A - Design Files.zip
原理图PDF
全屏
评论
0 / 100
查看更多
