内容介绍
内容介绍
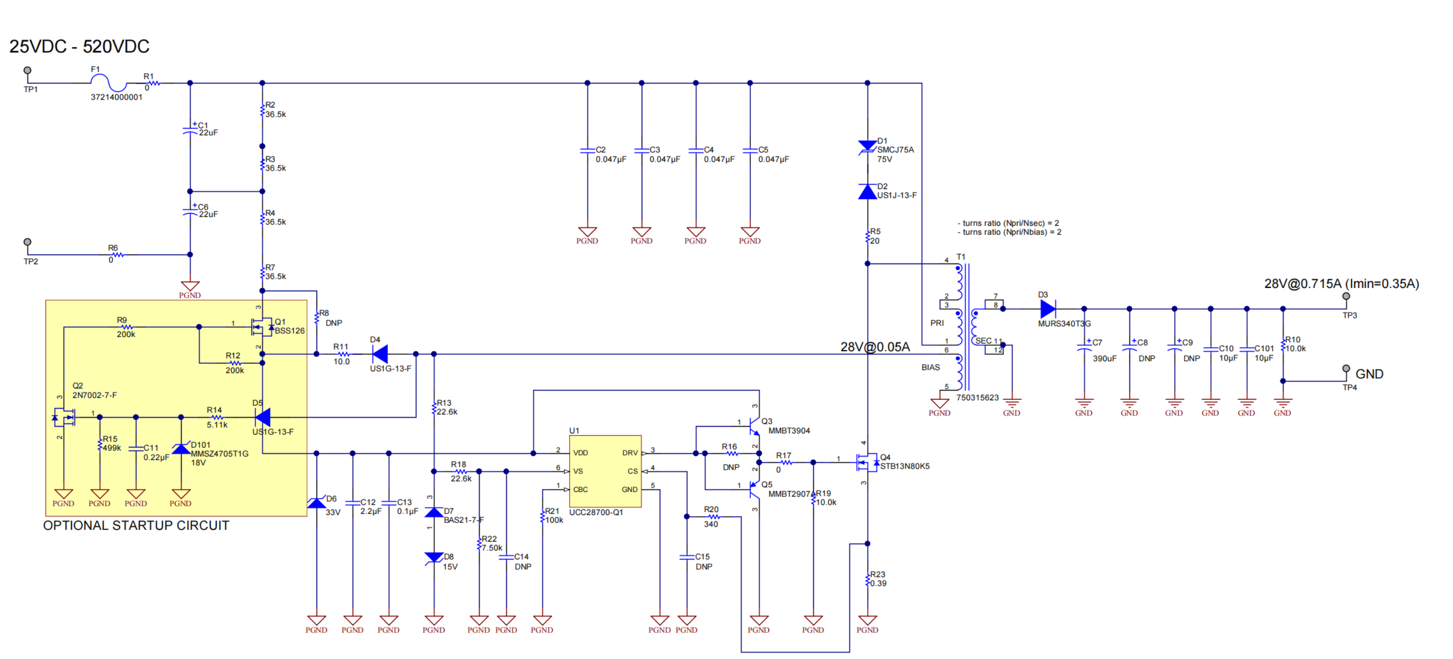
PMP10200 参考设计使用 UCC28700 初级侧调节准谐振反激式控制器,从而利用直流输入产生 28 V 输出。输入电压范围为 25 VDC 至 520 VDC。由于无需使用光耦合器来调节输出电压,因此这是一种低成本解决方案。
特性
- 准谐振反激式拓扑
- 超宽输入电压范围
- 高效率
- 无需光耦合器
- 此参考设计已构建完成并通过测试,且包含测试报告
附件下载
Bill of materials (BOM)-TIDRH90.pdf
Schematic-TIDRH89A.pdf
原理图PDF
全屏
评论
0 / 100
查看更多
