内容介绍
内容介绍
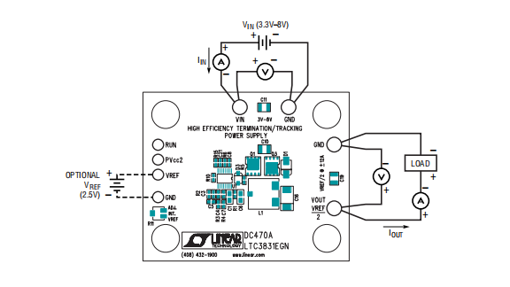
DC470A是一款高效率的端接/追踪电源供应演示板,专为DDR存储器设计,能够提供或吸收高达12A的电流。该演示板采用LTC3831,这是一款电压模式同步降压控制器。电路板提供了额外的MOSFET和输入/输出电容的安装位,以适应更高电流的应用需求。输出电压(VOUT)等于参考电压(VREF)的一半。可以通过外部参考电压直接设定输出电压。如果没有外部参考电压,可以使用电位器R11来调节输出电压。
附件下载
DC470A - Schematic.pdf
DC470A - Demo Manual.pdf
DC470A - Design File.zip
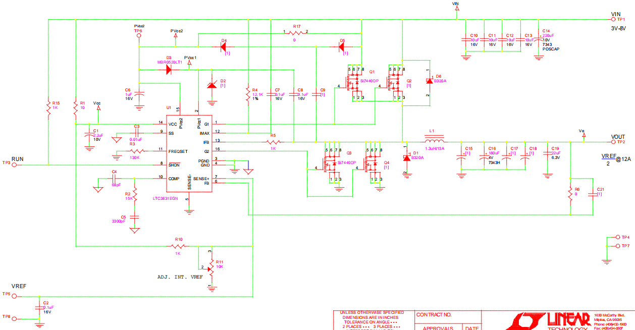
原理图PDF
全屏
评论
0 / 100
查看更多
