内容介绍
内容介绍
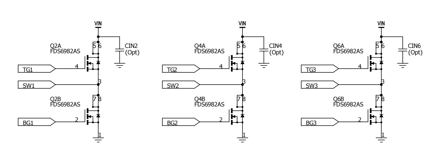
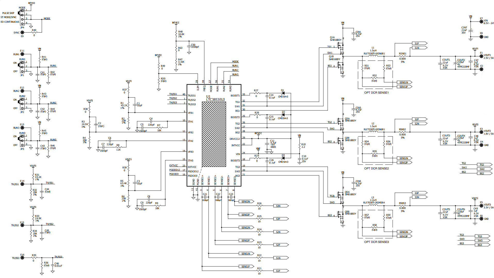
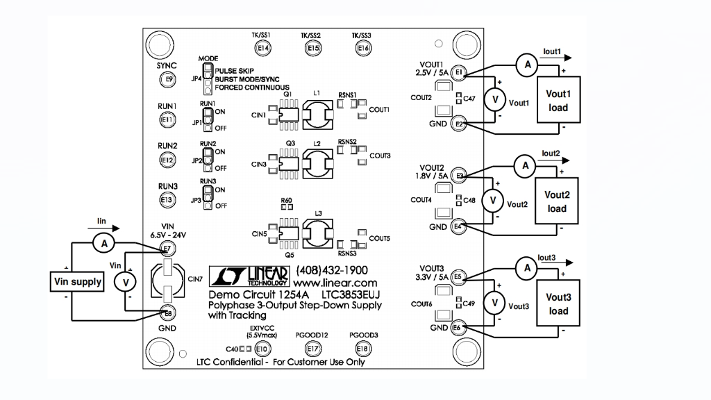
演示电路1254A是一个具有跟踪功能的多相3路输出降压电源,内置LTC3853EUJ芯片。它设计用于6.5V至24V的输入电压范围,并针对5V ±0.5V的较窄输入范围应用,提供了将INTVCC引脚连接到VIN引脚的可选电阻。该板提供三种5A的输出能力,分别对应2.5V、1.8V和3.3V的输出电压。主要特性包括电源轨跟踪、内部5V线性稳压器用于偏置、每路输出的独立控制、两个PGOOD信号和多个RUN引脚,这些引脚使得转换器可以在连续导通模式(CCM)、跳脉冲或突发模式下工作。此外,通过一些微小的元件变更,该电路板还可以与外部时钟同步。
附件下载
DC1254A - Schematic.pdf
DC1254A - Demo Manual.pdf
DC1254A - Design File.zip
原理图PDF
全屏
评论
0 / 100
查看更多
