内容介绍
内容介绍
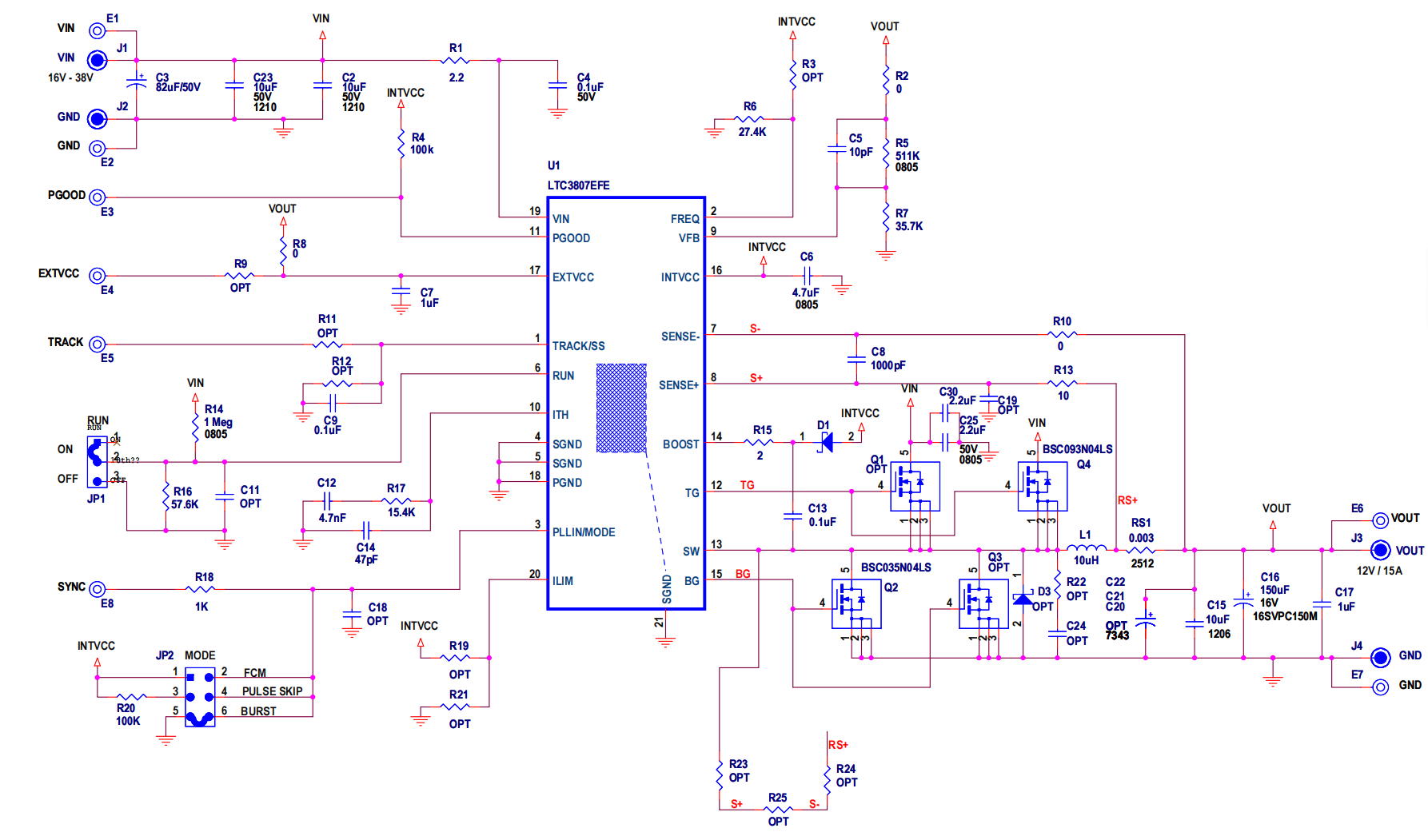
DC2221A 是一款低静态电流的同步降压转换器演示板,采用了 LTC3807EFE 芯片。该演示板能够将 16V 至 38V 的输入电压转换为 12V/15A 的输出。主要特点包括从 VIN 或 EXTVCC 引脚获取的内部低压差线性稳压器(LDO)用于驱动功率,以及 RUN 和 PGOOD 引脚。模式选择器允许转换器在恒流模式(CCM)、脉冲跳变或 Burst Mode® 操作下运行,并可调节电流限制。DC2221A 支持可调输出电压、软启动和跟踪功能。16V 至 38V 的宽输入电压范围使其适用于汽车和分布式直流电源系统,这些系统中低静态电流至关重要。
附件下载
DC2221A - Schematic.PDF
DC2221A - Demo Manual.PDF
DC2221A - Design Files.zip
原理图PDF
全屏
评论
0 / 100
查看更多
