内容介绍
内容介绍
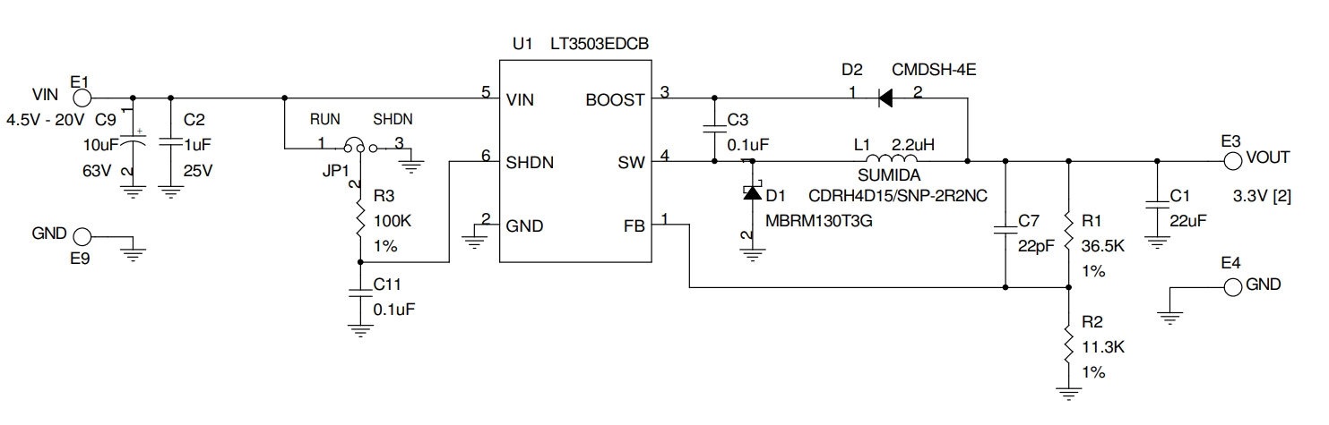
演示电路1050是一款集成的降压DC/DC开关稳压器,采用了LT3503芯片。该演示板专为从4.5V至20V的输入电压范围内提供3.3V/1.2A的输出而设计。2.2MHz的开关频率允许使用小型、低成本的外部组件,并带来低且可预测的输出纹波。
软硬件
元器件
附件下载
原理图文件-1050asch.pdf
DC1050A - Demo Manual.pdf
DC1050A - Design File.zip
LT3503 Demo Circuit - 1.2A, 2.25MHz Step-down Regulator (12V to 3.3V @ 1.2A).asc
原理图PDF
全屏
评论
0 / 100
查看更多
