内容介绍
内容介绍
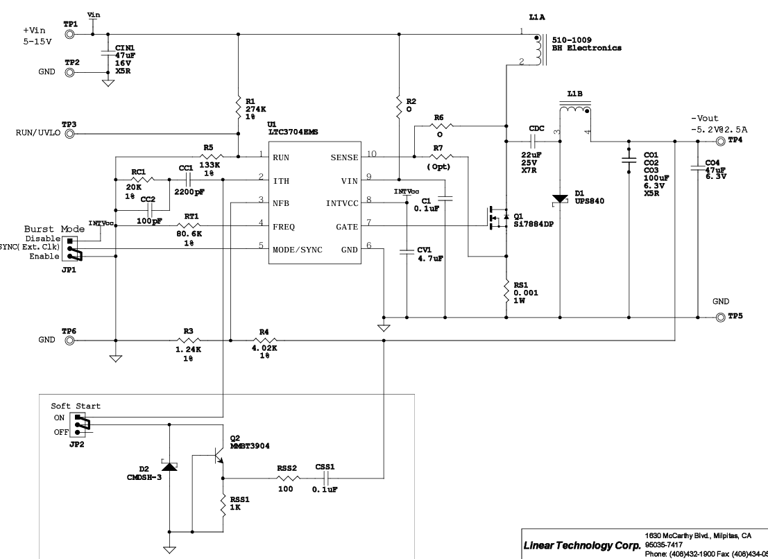
DC524是一款正输入至负输出的DC/DC转换器演示电路板,采用了LTC3704作为其开关控制器。该电路板能够将5V至15V的输入电压转换为-5.2V的输出电压,并且在5V输入时提供最大2.5A的输出电流。它在300kHz的频率下工作,实现了高达89%的效率。DC524设计为在No RSENSE™模式下工作,适用于高达15V的输入电压,但也可以通过添加一个可选的电流感测电阻来适配更高的输入电压。此外,该电路板还具备软启动功能,并且可以通过跳线选择连续模式或Burst Mode™操作。DC524还可以与高达400kHz的外部时钟同步工作。电路板的设计文件可从LTC工厂获取。
附件下载
DC524A - Schematic.pdf
DC524A - Demo Manual.pdf
DC524A - Design File.zip
原理图PDF
全屏
评论
0 / 100
查看更多
