内容介绍
内容介绍
TIDEP0039 适用于 AM437x 通信开发平台的 Sercos III 从设备参考设计将德州仪器 (TI) 的 AM437x Sitara 处理器系列与 Sercos III 媒体访问控制 (MAC) 层整合为单个片上系统 (SoC) 解决方案。TIDEP0039 面向 Sercos III 从设备通信,使设计人员能够对广泛的工业自动化设备实施实时 Sercos III 通信标准。此设计基于 TMDXIDK437X 工业开发套件 (IDK)。
特性
- 经测试符合 Sercos III 标准
- 对于带有 Sercos MAC 兼容型寄存器接口的 PRU-ICSS,提供 Sercos III 固件
- 可从 TI 和第三方获取板级支持包和工业开发套件
- 提供开发平台,其中包括原理图、BOM、用户指南、应用手册、白皮书、软件、演示和更多内容
- 支持与同一硬件进行的其他工业以太网通信标准(例如,EtherCAT、PROFINET、以太网/IP 等)
附件下载
Assembly drawing-TIDRGH9.zip
Bill of materials (BOM)-TIDRGH8.pdf
Design Guide-TIDUAD6.pdf
Gerber file-TIDCAS1.zip
PCB layout-TIDRGI0.zip
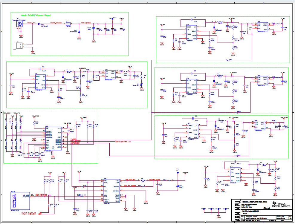
Schematic-TIDRGH7.pdf
原理图PDF
全屏
评论
0 / 100
查看更多
