内容介绍
内容介绍
项目来源:ADV7280A-M 评估板
EVAL-ADV7280AMEBZ 评估套件是由 Analog Devices, Inc. 提供的平台,用于评估 ADV7280A-M 视频解码器。EVAL-ADV7280AMEBZ 评估套件包含 EVAL-ADV7280AMEBZ 评估板及其所有必需的外设。 本用户指南详细介绍了 EVAL-ADV7280AMEBZ 评估板硬件,以及使用该硬件所需的软件。
软硬件
元器件
附件下载
UG-1179 Evaluation Board for the ADV7280A-M 10-Bit, 4× Oversampled SDTV Video Decoder with Deinterlacer (Rev. 0).pdf
UG-1176 ADV7280AADV7281AADV7282A Functionality and Features (Rev. A).pdf
Board Outline.pdf
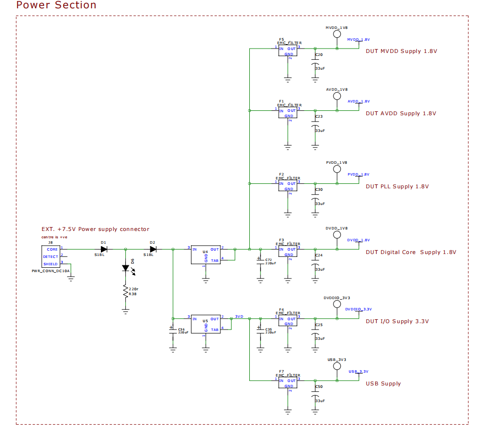
Schematic.pdf
ADV7280A-M Evaluation Board Script Files.zip
原理图PDF
全屏
评论
0 / 100
查看更多

