内容介绍
内容介绍
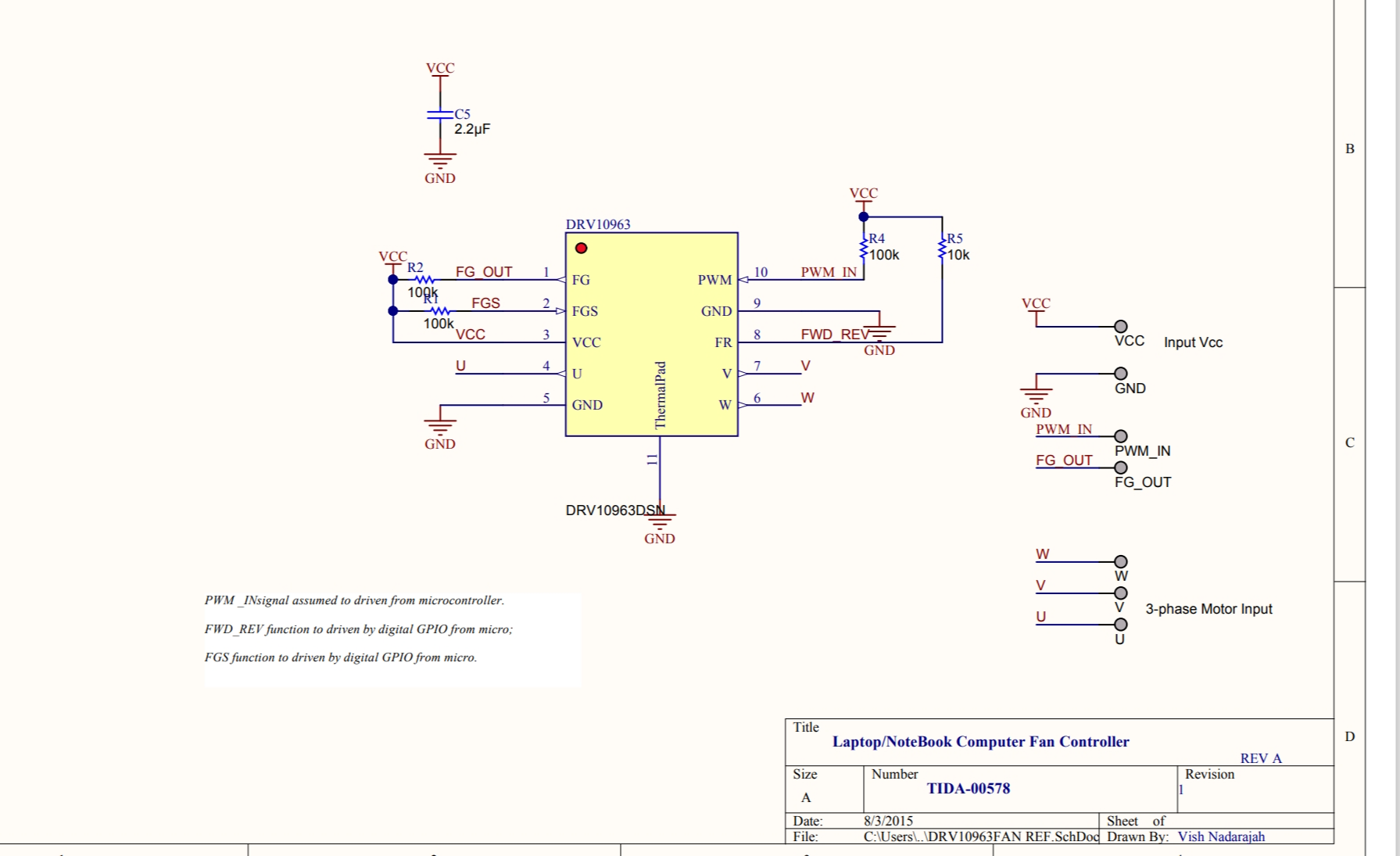
项目来源:笔记本电脑风扇控制器参考设计
此设计使用单芯片无传感器三相无刷直流电机 (BLDC) 来安静平稳地驱动风扇。DRV10963 的内部嵌入了 180 度正弦换向无传感器算法,从而无需使用软件和固件。由于具有低静态电流和低噪声性能,DRV10963 非常适合电池供电型个人电子设备和医疗设备。
特性
- 低静态电流(睡眠模式下为 15uA)非常适合直流电池供电型应用
- 低噪声非常适合个人电子设备和医疗设备
- 无传感器 180 度正弦电机控制可确保比其他备选解决方案降噪 2dB
- 通过用户可配置的旋转模式轻松旋转不同的电机
- 3cm 直径 PCB 设计可配合小尺寸风扇外壳
- 无需固件或软件
附件下载
Assembly drawing-TIDRGB3.pdf
Assembly drawing-TIDRGB4.pdf
Bill of materials (BOM)-TIDRGB2.pdf
Design Guide-TIDUA42.pdf
Gerber file-TIDCAQ3.zip
PCB layout-TIDRGB5.pdf
Schematic-TIDRGB1.pdf
原理图PDF
全屏
评论
0 / 100
查看更多
