内容介绍
内容介绍
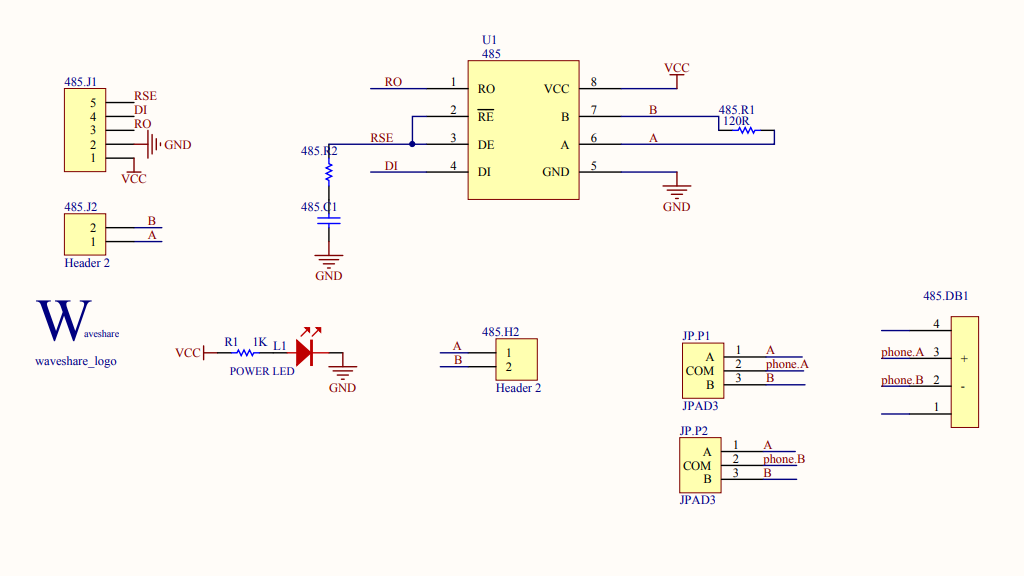
项目来源:RS485 Board (3.3V)
这款RS485 Board (3.3V) 是一款附加板,用于在您的应用板上添加RS485收发器功能。它搭载了SP3485芯片,并且集成了引脚插座和连接器,以支持多种通信接口。该板设计用于3.3V的电源供电。
附件下载
尺寸图.pdf
串口调试助手.7z
原理图.pdf
用户手册.pdf
SP3485.pdf
示例程序.7z
ultra-serial-port-monitor.7z
原理图PDF
全屏
评论
0 / 100
查看更多
