内容介绍
内容介绍
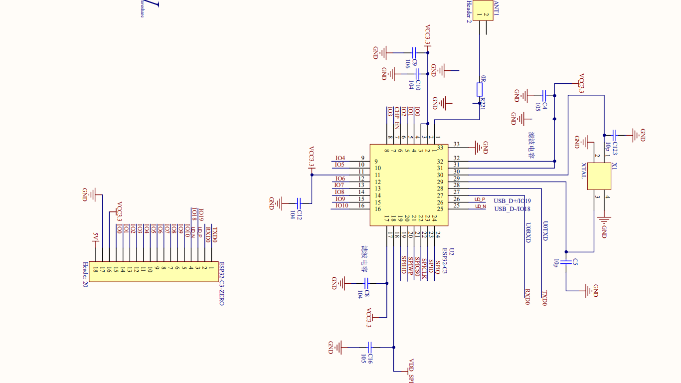
项目来源:ESP32-C3-Zero
ESP32-C3-Zero系列是小巧的物联网开发板,提供贴片版和排针版两种版本,便于集成到其他主板上。ESP32-C3-Zero特别采用了半孔工艺,而ESP32-C3-Zero-M则配备了Type-C USB接口。这些开发板搭载了ESP32-C3FN4系统级芯片,该芯片集成了低功耗Wi-Fi和BLE 5.0技术,并配备了4MB的Flash存储。它们还具备硬件加密加速器、随机数生成器(RNG)、HMAC和数字签名模块,以满足物联网设备的安全性要求。此外,这些开发板拥有多种低功耗工作状态,非常适合物联网(IoT)、移动设备、可穿戴电子设备和智能家居等应用场景。
附件下载
arduino-esp32.pdf
ESP32 Arduino Core's documentation.pdf
esp32-c3编程指南.pdf
ESP32-C3英文资料手册.pdf
ESP32-C3中文资料手册.pdf
ESP-IDF.pdf
MicroPython开发文档.pdf
WS2812B.pdf
示例程序.zip
原理图.pdf
串口和网络调试助手.zip
Thonny Python IDE.pdf
Arduino lDE.pdf
原理图PDF
全屏
评论
0 / 100
查看更多
